BioVizSeq

1. Introduction

The goal of BioVizSeq is to visualize the types and distribution of elements within bio-sequences. At the same time, We have developed a geom layer, geom_rrect(), that can generate rounded rectangles. No external references are used in the development of this package.

2. Installation

Install from CRAN:

# Install from CRAN
install.packages("BioVizSeq")

Install from Github: the development version of BioVizSeq:

install.packages("devtools")
devtools::install_github("zhaosq2022/BioVizSeq")

3. Libary packages

library(BioVizSeq)
#> Registered S3 methods overwritten by 'treeio':
#>   method              from    
#>   MRCA.phylo          tidytree
#>   MRCA.treedata       tidytree
#>   Nnode.treedata      tidytree
#>   Ntip.treedata       tidytree
#>   ancestor.phylo      tidytree
#>   ancestor.treedata   tidytree
#>   child.phylo         tidytree
#>   child.treedata      tidytree
#>   full_join.phylo     tidytree
#>   full_join.treedata  tidytree
#>   groupClade.phylo    tidytree
#>   groupClade.treedata tidytree
#>   groupOTU.phylo      tidytree
#>   groupOTU.treedata   tidytree
#>   inner_join.phylo    tidytree
#>   inner_join.treedata tidytree
#>   is.rooted.treedata  tidytree
#>   nodeid.phylo        tidytree
#>   nodeid.treedata     tidytree
#>   nodelab.phylo       tidytree
#>   nodelab.treedata    tidytree
#>   offspring.phylo     tidytree
#>   offspring.treedata  tidytree
#>   parent.phylo        tidytree
#>   parent.treedata     tidytree
#>   root.treedata       tidytree
#>   rootnode.phylo      tidytree
#>   sibling.phylo       tidytree
#> Package BioVizSeq loaded successfully!

# Extra package
library(ggplot2)
#> Warning: 程辑包'ggplot2'是用R版本4.3.3 来建造的

4. Usage cases

4.1 GFF/GTF

gff or gtf file

4.1.1 Step by step

gff_path <- system.file("extdata", "idpro.gff3", package = "BioVizSeq")
gff_data <- read.table(gff_path, header = FALSE, sep = '\t')
gff_loc <- gff_to_loc(gff_data)

motif_plot(gff_loc$table_loc, gff_loc$gene_length) +
    labs(x="DNA length (5'-3')", y="Gene name")

4.1.2 One step

gff_path <- system.file("extdata", "idpro.gff3", package = "BioVizSeq")
gff_plot(gff_path)

4.2 MEME

meme.xml or mast.xml

4.2.1 Step by step

meme_path <- system.file("extdata", "mast.xml", package = "BioVizSeq") 
meme_file <- readLines(meme_path)
motif_loc <- meme_to_loc(meme_file)

motif_plot(motif_loc$table_loc, motif_loc$gene_length)

4.2.2 One step

meme_path <- system.file("extdata", "mast.xml", package = "BioVizSeq")
meme_plot(meme_path)

4.3 PFAM

PFAM

Download: .tsv

4.3.1 Step by step

pfam_path <- system.file("extdata", "iprscan.tsv", package = "BioVizSeq")
pfam_file <- read.table(pfam_path, sep='\t', header = FALSE)
domain_loc <- pfam_to_loc(pfam_file)

motif_plot(domain_loc$table_loc, domain_loc$gene_length)

4.3.2 One step

pfam_path <- system.file("extdata", "iprscan.tsv", package = "BioVizSeq")
pfam_plot(pfam_path)

4.4 CDD

Batch CD-Search

Download “Superfamily Only”

Type: .txt

4.4.1 Step by step

hitdata_path <- system.file("extdata", "hitdata.txt", package = "BioVizSeq")
cdd_file <- readLines(hitdata_path)
domain_loc <- cdd_to_loc(cdd_file)

fa_path <- system.file("extdata", "idpep.fa", package = "BioVizSeq")
gene_length <- fastaleng(fa_path)
motif_plot(domain_loc, gene_length)

4.4.2 One step

hitdata_path <- system.file("extdata", "hitdata.txt", package = "BioVizSeq")
fa_path <- system.file("extdata", "idpep.fa", package = "BioVizSeq")

cdd_plot(hitdata_path, fa_path)

4.5 SMART

protein file (.fa or .fasta)

4.5.1 Step by step

fa_path <- system.file("extdata", "target.fa", package = "BioVizSeq")
domain_loc <- smart_to_loc(fa_path)
#> Submitting sequence AtAP2_002...
#> Submitting sequence AtAP2_003...
#> Job entered the queue with ID12315310532459281744966748fjuQJesKfo. Waiting for results.
#> Submitting sequence AtAP2_004...
#> Submitting sequence AtAP2_005...

motif_plot(domain_loc$table_loc, domain_loc$gene_length)

4.5.2 One step

fa_path <- system.file("extdata", "target.fa", package = "BioVizSeq")

smart_plot(fa_path)
#> Submitting sequence AtAP2_002...
#> Submitting sequence AtAP2_003...
#> Job entered the queue with ID12315310532468761744966784YObRQLBBcV. Waiting for results.
#> Submitting sequence AtAP2_004...
#> Submitting sequence AtAP2_005...

4.6 Plantcare

promoter sequence(.fa or .fasta)

4.6.1 Step by step

# 1. upload fasta file to plantcare, get the result file(.tab)
# upload_fa_to_plantcare(fasta_file, email)

# 2. Classify the functions of cis element

plantcare_path <- system.file("extdata", "plantCARE_output.tab", package = "BioVizSeq") 
plantcare_file <- read.table(plantcare_path, header = FALSE, sep = '\t', quote="")
plantcare_data <- plantcare_classify(plantcare_file)
plantcare_loc <- plantcare_to_loc(plantcare_data)

promoter_length <- data.frame(ID = unique(plantcare_loc$ID), length=2000)

motif_plot(plantcare_loc, promoter_length) +
    labs(x="Promoter Length", y="Gene")

4.6.2 One step

plantcare_path <- system.file("extdata", "plantCARE_output.tab", package = "BioVizSeq") 
plantcare_plot(plantcare_path, promoter_length = 2000)

4.7 Advance Plot

p_tree, p_gff, p_pfam, p_meme, p_smart, p_cdd, p_plantcare

library(patchwork)
tree_path <- system.file("extdata", "idpep.nwk", package = "BioVizSeq")
gff_path <- system.file("extdata", "idpro.gff3", package = "BioVizSeq")
meme_path <- system.file("extdata", "mast.xml", package = "BioVizSeq")
pfam_path <- system.file("extdata", "iprscan.tsv", package = "BioVizSeq")
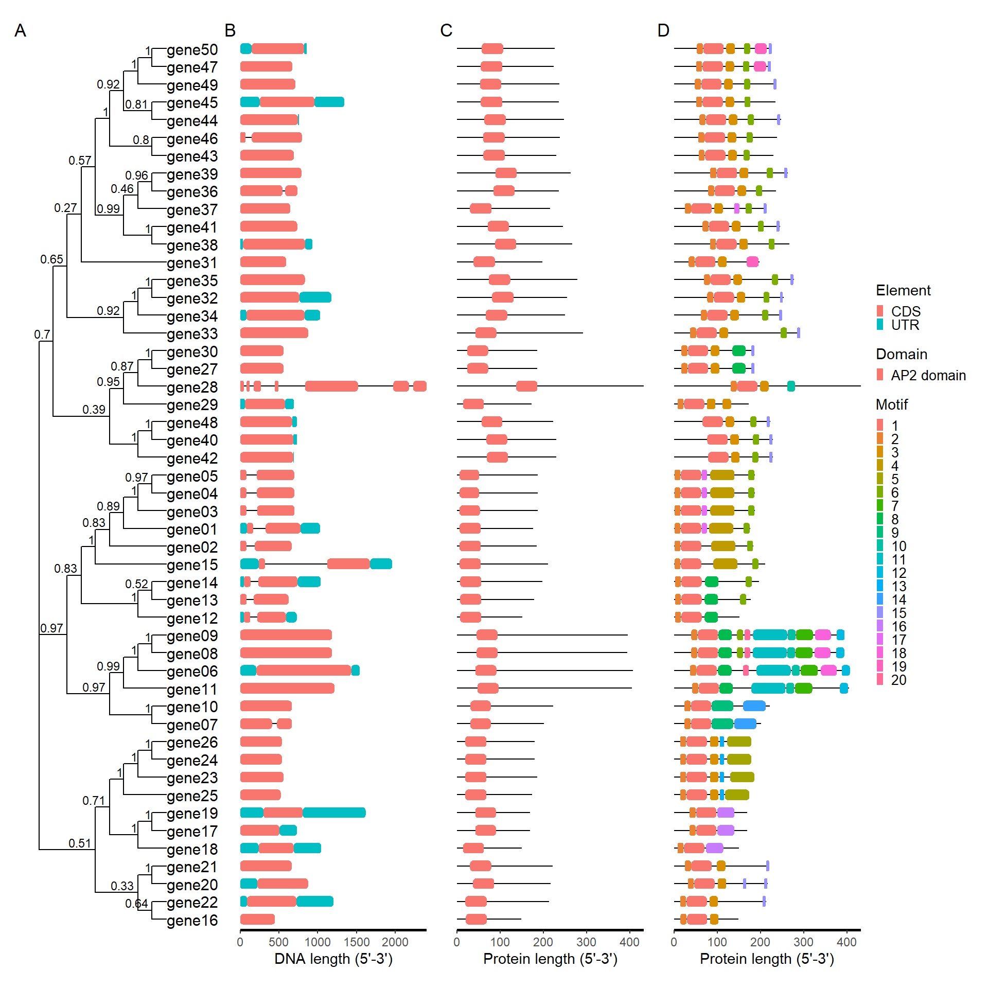
plot_file <- combi_p(tree_path = tree_path, gff_path = gff_path,
                     meme_path = meme_path, pfam_path = pfam_path)

plot_file$p_tree + plot_file$p_gff + plot_file$p_pfam +
  plot_file$p_meme +plot_layout(ncol = 4, guides = 'collect') +
  plot_annotation(
    tag_levels = 'A'
  )

library(patchwork)
tree_path <- system.file("extdata", "idpep.nwk", package = "BioVizSeq")
plantcare_path <- system.file("extdata", "plantCARE_output.tab", package = "BioVizSeq") 
plot_file <- combi_p(tree_path = tree_path, plantcare_path = plantcare_path, promoter_length = 2000)

plot_file$p_tree + plot_file$p_plantcare1 + plot_file$p_plantcare2 + plot_layout(ncol = 3, guides = 'collect', widths = c(1, 3, 1)) + plot_annotation( tag_levels = 'A' )

4.8 Gene and Protein calc

gff_path <- system.file("extdata", "idpro.gff3", package = "BioVizSeq")
gff_data <- read.table(gff_path, header = FALSE, sep = '\t')
gene_statistics_data <- gff_statistics(gff_data)
head(gene_statistics_data)
#>       ID                Location Chain gene_length CDS_length protein_length
#> 1 gene01 Chr15:31085288-31086321     -        1034        531            176
#> 2 gene02   Contig862:15967-16631     -         665        555            184
#> 3 gene03 Chr15:31004816-31005518     +         703        564            187
#> 4 gene04 Chr15:30780257-30780955     +         699        564            187
#> 5 gene05 Chr15:30976079-30976776     +         698        564            187
#> 6 gene06  Chr2:12719447-12720989     +        1543       1224            407
#>   exon_number intron_number CDS_number UTR_number
#> 1           2             1          2          2
#> 2           2             1          2          0
#> 3           2             1          2          0
#> 4           2             1          2          0
#> 5           2             1          2          0
#> 6           1             0          1          2

pep_path <- system.file("extdata", "idpep2.fa", package = "BioVizSeq")
pep_calc_result <- ProtParam_calc(pep_path)
#> Submitting sequence gene01...
#> Submitting sequence gene02...
#> Submitting sequence gene03...
head(pep_calc_result)
#>       ID Number of amino acids Molecular weight Theoretical pI
#> 1 gene01                   176         19433.92           6.22
#> 2 gene02                   184         20288.83           9.07
#> 3 gene03                   187         21042.90           7.68
#>   The instability index Aliphatic index Grand average of hydropathicity
#> 1                 80.30           67.16                          -0.611
#> 2                 68.69           73.15                          -0.580
#> 3                 72.86           69.41                          -0.637