ggarchery: Flexible segment geoms with arrows for ggplot2

ggarchery is intended to extend ggplot2’s handling of segments with arrowheads. At present it contains one geom and one position adjustment.

geom_arrowsegment() allows placement of one or more arrowheads at any point on a segment

First, let’s generate some data that would be understood by ggplot2’s normal geom_segment():

library(tidyverse)
library(ggarchery)

tbl <- tibble(x = c(0.1, 0.2), xend = c(0.1, 0.8), y = c(0.1, 0.5), yend = c(0.7, 0.9))

The default behaviour of geom_arrowsegment() mimics that of geom_segment(arrow = arrow())

ggplot(tbl) + 
  geom_segment(aes(x = x, xend = xend, y = y, yend = yend), arrow = arrow()) + 
  xlim(c(0,1)) +
  ylim(c(0,1))

ggplot(tbl) + 
  geom_arrowsegment(aes(x = x, xend = xend, y = y, yend = yend)) + 
  xlim(c(0,1)) +
  ylim(c(0,1))

The arrows parameter of geom_arrowsegment() also behaves exactly like the arrow parameter of geom_segment, as a call to grid::arrow():

ggplot(tbl) + 
  geom_arrowsegment(aes(x = x, xend = xend, y = y, yend = yend), 
                    arrows = arrow(type = 'closed')) + 
  xlim(c(0,1)) +
  ylim(c(0,1))

Now for the interesting bit. Suppose that we would like the arrowhead to appear at the midpoint of the segment, rather than the end. This can be done by specifying arrow_positions = 0.5.

ggplot(tbl) + 
  geom_arrowsegment(aes(x = x, xend = xend, y = y, yend = yend), arrow_positions = 0.5) + 
  xlim(c(0,1)) +
  ylim(c(0,1))

Control of the arrow segment works as before:

ggplot(tbl) + 
  geom_arrowsegment(aes(x = x, xend = xend, y = y, yend = yend), 
                    arrow_positions = 0.5, 
                    arrows = arrow(type = 'closed')) + 
  xlim(c(0,1)) +
  ylim(c(0,1))

Other aesthetics also work as you would hope. There is a subtle difference in the legend as displayed by geom_segment and geom_arrowsegment, however:

tbl <- tbl %>% mutate(col = c("A", "B"))

ggplot(tbl) + 
  geom_arrowsegment(aes(x = x, xend = xend, y = y, yend = yend, col = col), 
                    arrow_positions = 0.5)  + 
  xlim(c(0,1)) +
  ylim(c(0,1))

Another key way that geom_arrowsegment differs from geom_segment is that it has a working fill aesthetic. This is only visible if the arrowhead is closed. Note that it must be specified as fill even if you want it to simply match the colour aesthetic, another difference in behaviour from geom_segment.

ggplot(tbl) + 
  geom_arrowsegment(aes(x = x, xend = xend, y = y, yend = yend, fill = col), 
                    arrow_positions = 0.5, arrows = arrow(type = "closed"))  + 
  xlim(c(0,1)) +
  ylim(c(0,1))

ggplot(tbl) + 
  geom_arrowsegment(aes(x = x, xend = xend, y = y, yend = yend, col = col), 
                      arrow_positions = 0.5, arrows = arrow(type = "closed"))  + 
  xlim(c(0,1)) +
  ylim(c(0,1))

ggplot(tbl) + 
  geom_arrowsegment(aes(x = x, xend = xend, y = y, yend = yend, 
                        fill = col, col = col), 
                    arrow_positions = 0.5, 
                    arrows = arrow(type = "closed"))  + 
  xlim(c(0,1)) +
  ylim(c(0,1))

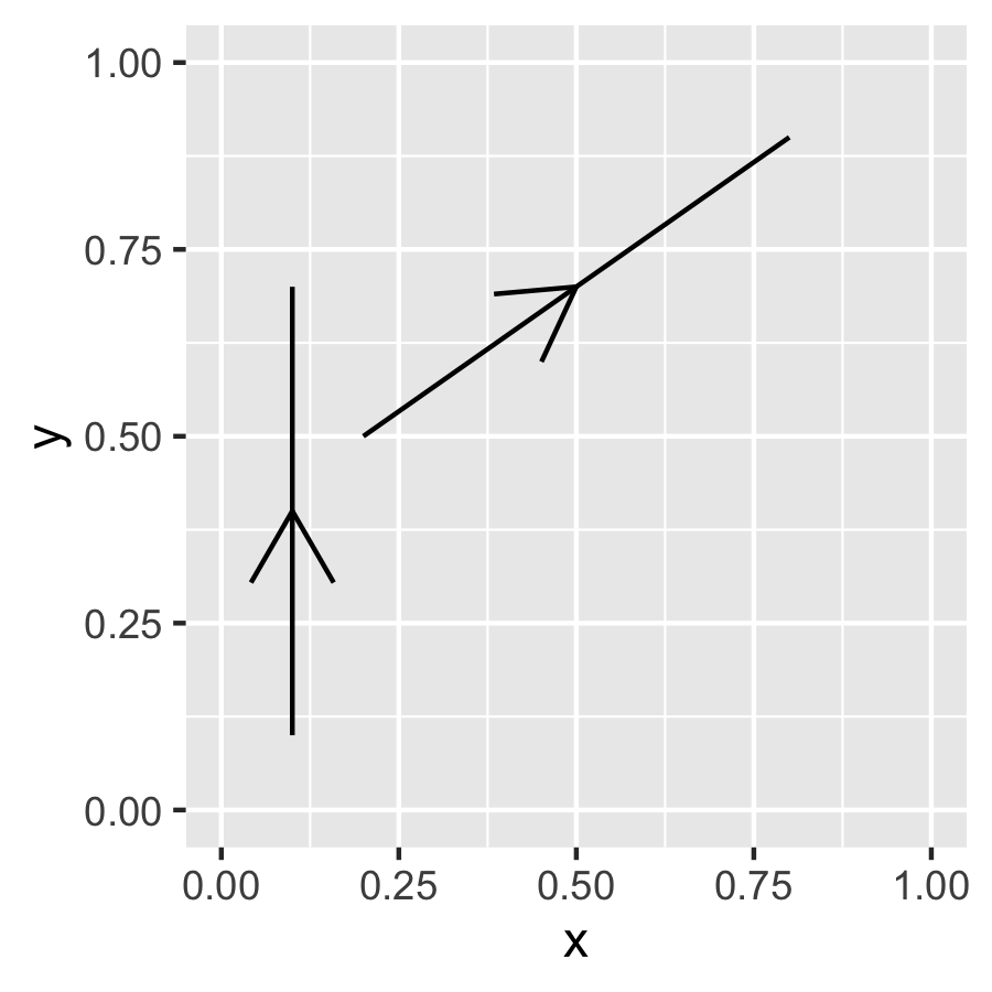
You can also define multiple arrowheads by making arrow_positions a vector of length greater than 1. All values are expected to fall between 0 and 1, and not be exactly 0:

ggplot(tbl) + 
  geom_arrowsegment(aes(x = x, xend = xend, y = y, yend = yend), 
                    arrow_positions = c(0.25, 0.75))  + 
  xlim(c(0,1)) +
  ylim(c(0,1))

If one value is 1, then the final arrowhead appears at the end:

ggplot(tbl) + 
  geom_arrowsegment(aes(x = x, xend = xend, y = y, yend = yend), 
                    arrow_positions = c(0.25, 1))  + 
  xlim(c(0,1)) +
  ylim(c(0,1))

The look of each arrow can also be controlled separately by making arrows a list:

ggplot(tbl) + 
  geom_arrowsegment(aes(x = x, xend = xend, y = y, yend = yend), 
                    arrow_positions = c(0.25, 1), 
                    arrows = list(arrow(angle = 10), 
                                  arrow(type = 'closed')))  + 
  xlim(c(0,1)) +
  ylim(c(0,1))

The arrow_fills option also mimics arrow.fill of geom_segment() but can be a vector. As with a specification of fill outside the aesthetics, this takes precedence over a fill aesthetic.

ggplot(tbl) + 
  geom_arrowsegment(aes(x = x, xend = xend, y = y, yend = yend), 
                    arrow_positions = c(0.25, 1), 
                    arrow_fills = c("indianred3", "dodgerblue3"), 
                    arrows = arrow(type = "closed"))  + 
  xlim(c(0,1)) +
  ylim(c(0,1))

Finally, the geom can be used as an annotation:

ggplot(mtcars) + 
  geom_point(aes(x = disp, y=hp)) + 
  annotate(geom = "arrowsegment", 
           x = 170, 
           y=200, 
           xend = 145, 
           yend = 175, 
           arrow_positions = 0.6, 
           arrows = arrow(type = "closed", length = unit(0.1, "inches")))

position_attractsegment() allows you to automatically shave the ends of arrow segments

position_attractsegment() is intended to solve the following problem. Suppose you have nicely laid out a set of labelled points:

pt.tbl <- tibble(x = c(0.25, 0.5, 0.75), y = c(0.25, 0.5, 0.75), labels = c("A", "B", "C"))

ggplot(pt.tbl) + 
  geom_point(aes(x,y, fill = labels), size =6, shape = 21) +
  geom_text(aes(x,y, label = labels)) +
  xlim(c(0, 1)) +
  ylim(c(0, 1)) +
  scale_fill_discrete(guide = "none")

If you wish to connect these points using geom_segment() with an arrow, the output is a little ugly, as the lines intersect the points:

sg.tbl <- tibble(x = c(0.25, 0.5), y = c(0.25, 0.5), xend = c(0.5, 0.75), yend = c(0.5, 0.75))

ggplot(pt.tbl) + 
  geom_point(aes(x,y, fill = labels), size =6, shape = 21) +
  geom_text(aes(x,y, label = labels)) +
  geom_segment(data = sg.tbl, 
               aes(x = x, xend = xend, y = y, yend = yend), 
               arrow = arrow()) +
  xlim(c(0, 1)) +
  ylim(c(0, 1)) +
  scale_fill_discrete(guide = "none")

position_attractsegment() works by shortening the segment at the start and the end (“attracting” the start and end points towards each other). It can do this in two ways, as determined by the type_shave option. If type_shave = "proportion" (the default), then it takes the proportions start_shave and end_shave away:

ggplot(pt.tbl) + 
  geom_point(aes(x,y, fill = labels), size =6, shape = 21) +
  geom_text(aes(x,y, label = labels)) +
  geom_segment(data = sg.tbl, 
               aes(x = x, xend = xend, y = y, yend = yend), 
               arrow = arrow(), 
               position = position_attractsegment(start_shave = 0.1, 
                                                  end_shave = 0.1)) +
  xlim(c(0, 1)) +
  ylim(c(0, 1)) +
  scale_fill_discrete(guide = "none")

Alternatively, if type_shave = "distance" then the amount removed is in graph units. This allows for finer control, but has strange effects if the dimensions of the x and y axes are not the same and is only really recommended in combination with coord_fixed().

ggplot(pt.tbl)+
  geom_segment(data = sg.tbl, aes(x = x, xend = xend, y = y, yend = yend), arrow = arrow(), 
               position = position_attractsegment(start_shave = 0, 
                                                  end_shave = 0.05, 
                                                  type_shave = "distance")) +
  geom_point(aes(x,y, fill = labels), size =6, shape = 21) +
  geom_text(aes(x,y, label = labels))  +
  xlim(c(0, 1)) +
  ylim(c(0, 1)) +
  scale_fill_discrete(guide = "none") +
  coord_fixed()

(Note here we shaved only the end of the segment, and drew the segment first.)

geom_arrowsegment() and position_attractsegment() can naturally be used in combination:

ggplot(pt.tbl)+
  geom_arrowsegment(data = sg.tbl, aes(x = x, xend = xend, y = y, yend = yend), 
                    arrow_positions = c(0.5, 0.6), 
                    arrows = arrow(length = unit(0.1, "inches")), 
                    position = position_attractsegment(start_shave = 0.05, 
                                                       end_shave = 0.05, 
                                                       type_shave = "distance")) +
  geom_point(aes(x,y, fill = labels), size =6, shape = 21) +
  geom_text(aes(x,y, label = labels))  +
  xlim(c(0, 1)) +
  ylim(c(0, 1)) +
  scale_fill_discrete(guide = "none") +
  coord_fixed()

Limitations

Current these replace only geom_segment() and work only for linear coordinate systems. I would like to extend to geom_curve() but the intricacies of grid::curveGrob() make that much more complicated. Also the fact that the specified arrow position corresponds to the arrowhead tip can make lines look a little lopsided; it would be much better if the specified point was the midpoint of the arrowhead instead, but this is very difficult using grid::arrow() because of the units specification. To do this I would probably need to draw my own arrowheads. Maybe one day…

Next on my to-do list is extending to the geom_line() and geom_path() parameterisations.