mpoly is a simple collection of tools to help deal
with multivariate polynomials symbolically and functionally in
R. Polynomials are defined with the mp() function:
library("mpoly")
mp("x + y")
# x + y
mp("(x + 4 y)^2 (x - .25)")
# x^3 - 0.25 x^2 + 8 x^2 y - 2 x y + 16 x y^2 - 4 y^2Term orders are available with the reorder function:
(p <- mp("(x + y)^2 (1 + x)"))
# x^3 + x^2 + 2 x^2 y + 2 x y + x y^2 + y^2
reorder(p, varorder = c("y","x"), order = "lex")
# y^2 x + y^2 + 2 y x^2 + 2 y x + x^3 + x^2
reorder(p, varorder = c("x","y"), order = "glex")
# x^3 + 2 x^2 y + x y^2 + x^2 + 2 x y + y^2Vectors of polynomials (mpolyList’s) can be specified in
the same way:
mp(c("(x+y)^2", "z"))
# x^2 + 2 x y + y^2
# zYou can extract pieces of polynoimals using the standard
[ operator, which works on its terms:
p[1]
# x^3
p[1:3]
# x^3 + x^2 + 2 x^2 y
p[-1]
# x^2 + 2 x^2 y + 2 x y + x y^2 + y^2There are also many other functions that can be used to piece apart polynomials, for example the leading term (default lex order):
LT(p)
# x^3
LC(p)
# [1] 1
LM(p)
# x^3You can also extract information about exponents:
exponents(p)
# [[1]]
# x y
# 3 0
#
# [[2]]
# x y
# 2 0
#
# [[3]]
# x y
# 2 1
#
# [[4]]
# x y
# 1 1
#
# [[5]]
# x y
# 1 2
#
# [[6]]
# x y
# 0 2
multideg(p)
# x y
# 3 0
totaldeg(p)
# [1] 3
monomials(p)
# x^3
# x^2
# 2 x^2 y
# 2 x y
# x y^2
# y^2Arithmetic is defined for both polynomials (+,
-, * and ^)…
p1 <- mp("x + y")
p2 <- mp("x - y")
p1 + p2
# 2 x
p1 - p2
# 2 y
p1 * p2
# x^2 - y^2
p1^2
# x^2 + 2 x y + y^2… and vectors of polynomials:
(ps1 <- mp(c("x", "y")))
# x
# y
(ps2 <- mp(c("2 x", "y + z")))
# 2 x
# y + z
ps1 + ps2
# 3 x
# 2 y + z
ps1 - ps2
# -1 x
# -1 z
ps1 * ps2
# 2 x^2
# y^2 + y zYou can compute derivatives easily:
p <- mp("x + x y + x y^2")
deriv(p, "y")
# x + 2 x y
gradient(p)
# y^2 + y + 1
# 2 y x + xYou can turn polynomials and vectors of polynomials into functions
you can evaluate with as.function(). Here’s a basic example
using a single multivariate polynomial:
f <- as.function(mp("x + 2 y")) # makes a function with a vector argument
# f(.) with . = (x, y)
f(c(1,1))
# [1] 3
f <- as.function(mp("x + 2 y"), vector = FALSE) # makes a function with all arguments
# f(x, y)
f(1, 1)
# [1] 3Here’s a basic example with a vector of multivariate polynomials:
(p <- mp(c("x", "2 y")))
# x
# 2 y
f <- as.function(p)
# f(.) with . = (x, y)
f(c(1,1))
# [1] 1 2
f <- as.function(p, vector = FALSE)
# f(x, y)
f(1, 1)
# [1] 1 2Whether you’re working with a single multivariate polynomial or a
vector of them (mpolyList), if it/they are actually
univariate polynomial(s), the resulting function is vectorized. Here’s
an example with a single univariate polynomial.
f <- as.function(mp("x^2"))
# f(.) with . = x
f(1:3)
# [1] 1 4 9
(mat <- matrix(1:4, 2))
# [,1] [,2]
# [1,] 1 3
# [2,] 2 4
f(mat) # it's vectorized properly over arrays
# [,1] [,2]
# [1,] 1 9
# [2,] 4 16Here’s an example with a vector of univariate polynomials:
(p <- mp(c("t", "t^2")))
# t
# t^2
f <- as.function(p)
f(1)
# [1] 1 1
f(1:3)
# [,1] [,2]
# [1,] 1 1
# [2,] 2 4
# [3,] 3 9You can use this to visualize a univariate polynomials like this:
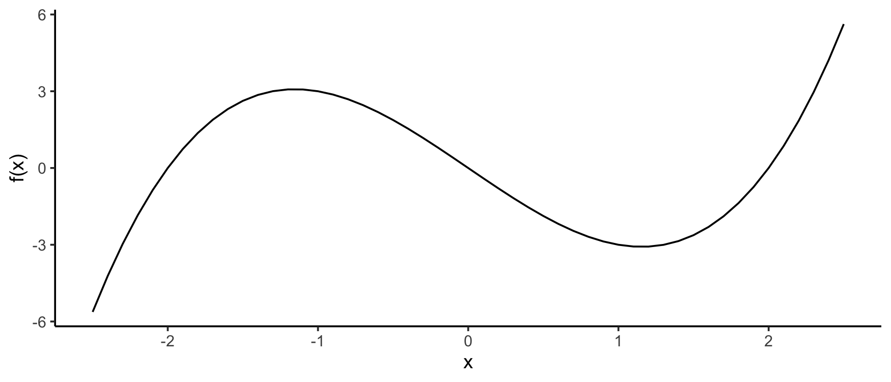
library("tidyverse"); theme_set(theme_classic())f <- as.function(mp("(x-2) x (x+2)"))
# f(.) with . = x
x <- seq(-2.5, 2.5, .1)
qplot(x, f(x), geom = "line")
# Warning: `qplot()` was deprecated in ggplot2 3.4.0.
# This warning is displayed once every 8 hours.
# Call `lifecycle::last_lifecycle_warnings()` to see where this warning was
# generated.
For multivariate polynomials, it’s a little more complicated:
f <- as.function(mp("x^2 - y^2"))
# f(.) with . = (x, y)
s <- seq(-2.5, 2.5, .1)
df <- expand.grid(x = s, y = s)
df$f <- apply(df, 1, f)
qplot(x, y, data = df, geom = "raster", fill = f)
Using tidyverse-style coding
(install tidyverse packages with
install.packages("tidyverse")), this looks a bit
cleaner:
f <- as.function(mp("x^2 - y^2"), vector = FALSE)
# f(x, y)
seq(-2.5, 2.5, .1) %>%
list("x" = ., "y" = .) %>%
cross_df() %>%
mutate(f = f(x, y)) %>%
ggplot(aes(x, y, fill = f)) +
geom_raster()
# Warning: `cross_df()` was deprecated in purrr 1.0.0.
# ℹ Please use `tidyr::expand_grid()` instead.
# ℹ See <https://github.com/tidyverse/purrr/issues/768>.
# This warning is displayed once every 8 hours.
# Call `lifecycle::last_lifecycle_warnings()` to see where this warning was
# generated.
Grobner bases are no longer implemented in mpoly; they’re now in m2r.
# polys <- mp(c("t^4 - x", "t^3 - y", "t^2 - z"))
# grobner(polys)Homogenization and dehomogenization:
(p <- mp("x + 2 x y + y - z^3"))
# x + 2 x y + y - z^3
(hp <- homogenize(p))
# x t^2 + 2 x y t + y t^2 - z^3
dehomogenize(hp, "t")
# x + 2 x y + y - z^3
homogeneous_components(p)
# x + y
# 2 x y
# -1 z^3mpoly can make use of many pieces of the
polynom and orthopolynom packages with
as.mpoly() methods. In particular, many special polynomials
are available.
You can construct Chebyshev polynomials as follows:
chebyshev(1)
# x
chebyshev(2)
# -1 + 2 x^2
chebyshev(0:5)
# 1
# x
# 2 x^2 - 1
# 4 x^3 - 3 x
# 8 x^4 - 8 x^2 + 1
# 16 x^5 - 20 x^3 + 5 xAnd you can visualize them:
s <- seq(-1, 1, length.out = 201); N <- 5
(chebPolys <- chebyshev(0:N))
# 1
# x
# 2 x^2 - 1
# 4 x^3 - 3 x
# 8 x^4 - 8 x^2 + 1
# 16 x^5 - 20 x^3 + 5 x
df <- as.function(chebPolys)(s) %>% cbind(s, .) %>% as.data.frame()
names(df) <- c("x", paste0("T_", 0:N))
mdf <- df %>% gather(degree, value, -x)
qplot(x, value, data = mdf, geom = "path", color = degree)
s <- seq(-1, 1, length.out = 201); N <- 5
(jacPolys <- jacobi(0:N, 2, 2))
# 1
# 5 x
# 17.5 x^2 - 2.5
# 52.5 x^3 - 17.5 x
# 144.375 x^4 - 78.75 x^2 + 4.375
# 375.375 x^5 - 288.75 x^3 + 39.375 x
df <- as.function(jacPolys)(s) %>% cbind(s, .) %>% as.data.frame
names(df) <- c("x", paste0("P_", 0:N))
mdf <- df %>% gather(degree, value, -x)
qplot(x, value, data = mdf, geom = "path", color = degree) +
coord_cartesian(ylim = c(-25, 25))
s <- seq(-1, 1, length.out = 201); N <- 5
(legPolys <- legendre(0:N))
# 1
# x
# 1.5 x^2 - 0.5
# 2.5 x^3 - 1.5 x
# 4.375 x^4 - 3.75 x^2 + 0.375
# 7.875 x^5 - 8.75 x^3 + 1.875 x
df <- as.function(legPolys)(s) %>% cbind(s, .) %>% as.data.frame
names(df) <- c("x", paste0("P_", 0:N))
mdf <- df %>% gather(degree, value, -x)
qplot(x, value, data = mdf, geom = "path", color = degree)
s <- seq(-3, 3, length.out = 201); N <- 5
(hermPolys <- hermite(0:N))
# 1
# x
# x^2 - 1
# x^3 - 3 x
# x^4 - 6 x^2 + 3
# x^5 - 10 x^3 + 15 x
df <- as.function(hermPolys)(s) %>% cbind(s, .) %>% as.data.frame
names(df) <- c("x", paste0("He_", 0:N))
mdf <- df %>% gather(degree, value, -x)
qplot(x, value, data = mdf, geom = "path", color = degree)
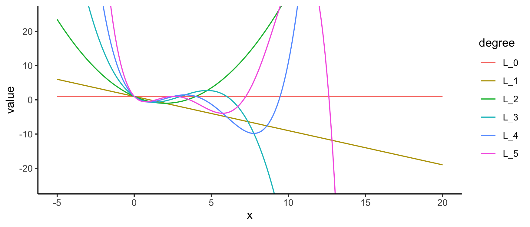
s <- seq(-5, 20, length.out = 201); N <- 5
(lagPolys <- laguerre(0:N))
# 1
# -1 x + 1
# 0.5 x^2 - 2 x + 1
# -0.1666667 x^3 + 1.5 x^2 - 3 x + 1
# 0.04166667 x^4 - 0.6666667 x^3 + 3 x^2 - 4 x + 1
# -0.008333333 x^5 + 0.2083333 x^4 - 1.666667 x^3 + 5 x^2 - 5 x + 1
df <- as.function(lagPolys)(s) %>% cbind(s, .) %>% as.data.frame
names(df) <- c("x", paste0("L_", 0:N))
mdf <- df %>% gather(degree, value, -x)
qplot(x, value, data = mdf, geom = "path", color = degree) +
coord_cartesian(ylim = c(-25, 25))
Bernstein
polynomials are not in polynom or
orthopolynom but are available in
mpoly with bernstein():
bernstein(0:4, 4)
# x^4 - 4 x^3 + 6 x^2 - 4 x + 1
# -4 x^4 + 12 x^3 - 12 x^2 + 4 x
# 6 x^4 - 12 x^3 + 6 x^2
# -4 x^4 + 4 x^3
# x^4
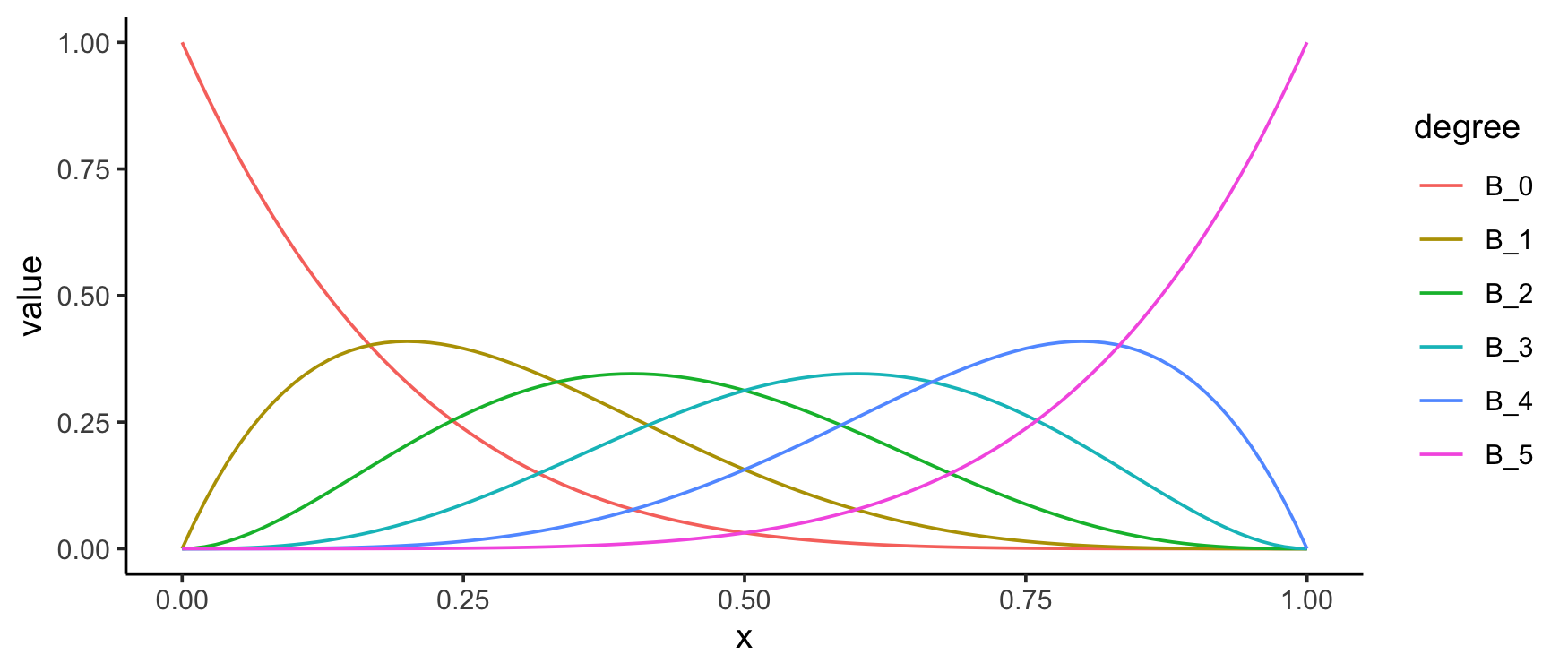
s <- seq(0, 1, length.out = 101)
N <- 5 # number of bernstein polynomials to plot
(bernPolys <- bernstein(0:N, N))
# -1 x^5 + 5 x^4 - 10 x^3 + 10 x^2 - 5 x + 1
# 5 x^5 - 20 x^4 + 30 x^3 - 20 x^2 + 5 x
# -10 x^5 + 30 x^4 - 30 x^3 + 10 x^2
# 10 x^5 - 20 x^4 + 10 x^3
# -5 x^5 + 5 x^4
# x^5
df <- as.function(bernPolys)(s) %>% cbind(s, .) %>% as.data.frame
names(df) <- c("x", paste0("B_", 0:N))
mdf <- df %>% gather(degree, value, -x)
qplot(x, value, data = mdf, geom = "path", color = degree)
You can use the bernstein_approx() function to compute
the Bernstein polynomial approximation to a function. Here’s an
approximation to the standard normal density:
p <- bernstein_approx(dnorm, 15, -1.25, 1.25)
round(p, 4)
# -0.1624 x^2 + 0.0262 x^4 - 0.002 x^6 + 0.0001 x^8 + 0.3796
x <- seq(-3, 3, length.out = 101)
df <- data.frame(
x = rep(x, 2),
y = c(dnorm(x), as.function(p)(x)),
which = rep(c("actual", "approx"), each = 101)
)
# f(.) with . = x
qplot(x, y, data = df, geom = "path", color = which)
You can construct Bezier polynomials
for a given collection of points with bezier():
points <- data.frame(x = c(-1,-2,2,1), y = c(0,1,1,0))
(bezPolys <- bezier(points))
# -10 t^3 + 15 t^2 - 3 t - 1
# -3 t^2 + 3 tAnd viewing them is just as easy:
df <- as.function(bezPolys)(s) %>% as.data.frame
ggplot(aes(x = x, y = y), data = df) +
geom_point(data = points, color = "red", size = 4) +
geom_path(data = points, color = "red", linetype = 2) +
geom_path(size = 2)
# Warning: Using `size` aesthetic for lines was deprecated in ggplot2 3.4.0.
# ℹ Please use `linewidth` instead.
# This warning is displayed once every 8 hours.
# Call `lifecycle::last_lifecycle_warnings()` to see where this warning was
# generated.
Weighting is available also:
points <- data.frame(x = c(1,-2,2,-1), y = c(0,1,1,0))
(bezPolys <- bezier(points))
# -14 t^3 + 21 t^2 - 9 t + 1
# -3 t^2 + 3 t
df <- as.function(bezPolys, weights = c(1,5,5,1))(s) %>% as.data.frame
ggplot(aes(x = x, y = y), data = df) +
geom_point(data = points, color = "red", size = 4) +
geom_path(data = points, color = "red", linetype = 2) +
geom_path(size = 2)
To make the evaluation of the Bezier polynomials stable,
as.function() has a special method for Bezier polynomials
that makes use of de
Casteljau’s algorithm. This allows bezier() to be used
as a smoother:
s <- seq(0, 1, length.out = 201)
df <- as.function(bezier(cars))(s) %>% as.data.frame
qplot(speed, dist, data = cars) +
geom_path(data = df, color = "red")
I’m starting to put in methods for some other R functions:
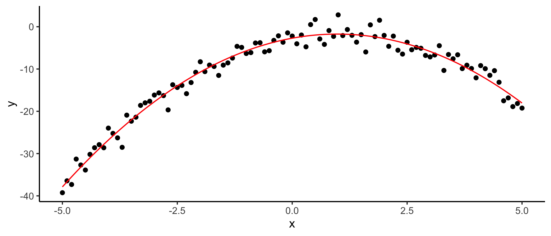
set.seed(1)
n <- 101
df <- data.frame(x = seq(-5, 5, length.out = n))
df$y <- with(df, -x^2 + 2*x - 3 + rnorm(n, 0, 2))
mod <- lm(y ~ x + I(x^2), data = df)
(p <- mod %>% as.mpoly %>% round)
# 1.983 x - 1.01 x^2 - 2.709
qplot(x, y, data = df) +
stat_function(fun = as.function(p), colour = 'red')
# f(.) with . = x
s <- seq(-5, 5, length.out = n)
df <- expand.grid(x = s, y = s) %>%
mutate(z = x^2 - y^2 + 3*x*y + rnorm(n^2, 0, 3))
(mod <- lm(z ~ poly(x, y, degree = 2, raw = TRUE), data = df))
#
# Call:
# lm(formula = z ~ poly(x, y, degree = 2, raw = TRUE), data = df)
#
# Coefficients:
# (Intercept) poly(x, y, degree = 2, raw = TRUE)1.0
# -0.070512 -0.004841
# poly(x, y, degree = 2, raw = TRUE)2.0 poly(x, y, degree = 2, raw = TRUE)0.1
# 1.005307 0.001334
# poly(x, y, degree = 2, raw = TRUE)1.1 poly(x, y, degree = 2, raw = TRUE)0.2
# 3.003755 -0.999536
as.mpoly(mod)
# -0.004840798 x + 1.005307 x^2 + 0.001334122 y + 3.003755 x y - 0.9995356 y^2 - 0.07051218From CRAN: install.packages("mpoly")
From Github (dev version):
# install.packages("devtools")
devtools::install_github("dkahle/mpoly")This material is based upon work partially supported by the National Science Foundation under Grant No. 1622449.